細胞區室化是細胞內複雜生化過程有序進行的基礎,也是生命演化在細胞水平的重大裏程碑事件。磷脂雙分子層包裹的有膜細胞器是傳統認知的細胞區室。與之相對,生物大分子通過分子間多價相互作用發生相分離,在細胞...
外來物種入侵和氣候變化是全球生物多樣性的重大威脅,探討兩者間互作過程和聯合風險對製定外來種防控和本土種保護策略至為關鍵。需要特別指出的是,氣候變化不僅指平均溫度或降水的改變,近年來頻次和強度都不斷...
自然界形形色色的動物行為均依賴於神經係統的演化。但是在觀察、記錄和描述各種動物行為的同時,我們卻很少了解神經係統在不同時間尺度上的演化是如何發生的。近日,Nature Ecology & Evolution 在線發表了中國科...
跨越整個繁殖季節,鳥類的親本哺育包括不同且精心投入的行為模式,如築巢、孵卵以及哺育雛鳥等。盡管親本哺育具有重要的生物學功能和進化學意義,然而,在不同哺育階段,不同性別親本參與哺育的角色差異以及貢...
長期以來,鳥類的遷徙現象一直令人類著迷。鳥類遷徙作為一種複雜行為策略,受到來自遺傳、進化、氣候變化等多方麵的影響。近些年來,基因組學和動物追蹤技術的迅速發展,不僅增進了我們對鳥類遷徙機製的理解,也...
脊髓作為中樞神經係統的重要組成部分,是連接大腦和周圍神經的重要橋梁,支配著全身各種運動功能。而這些運動調節功能的主要執行者則是脊髓內一群稀少(僅占脊髓全部細胞約0.3-0.4%)而又關鍵的細胞——運動神經...
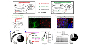
腹側紋狀體是一個與抑鬱症病理生理相關的獎賞中心,包含兩個主要部分,伏隔核(NAc)和嗅結節(OT)。與紋狀體的其他部分一樣,OT也含有表達多巴胺D1或D2受體的GABA能神經元,以及少量表達多巴胺D3受體的神經元。...
人們常常發現,年輕人的皮膚受傷後,會迅速修複自愈,然而老年人的傷口愈合卻較為緩慢;同樣,老年人其他組織在受到損傷後,相較年輕人,所需要的修複時間也更長,且恢複效果往往更差。這些生活中顯而易見的現象...
在數字化時代,自然曆史藏品已經成為生態和進化研究中不可或缺的重要資源。基於形態特征的標本檢索使我們能夠迅速獲取與之相似的標本,能極大地提高對這些館藏資源的利用效率,滿足相關研究的需求。然而,要實現...

