彈尾綱鱗片的起源及其形態性狀演化研究取得新進展
分類和進化專家對形態性狀的演化很感興趣,比如翅在部分昆蟲中(虱、蚤等)丟失,也能夠在沉默數百萬年後再次出現。化石是展示演化過程最直接的證據,但在討論特征性狀演化曆史時,通常我們並不會有完整的化石記錄來驗證。近年來在係統發育理論基礎上發展起來的祖先特征性狀重建分析(Ancestral character state reconstruction, ACSR),能夠追溯性狀的演化過程,讓人們更清晰、直觀地了解形態特征在進化中作用。
鱗片在昆蟲類群中並不罕見,從石蛃、衣魚到鱗翅類都有發生。長期以來鱗片的形態、功能及其起源受到了廣泛的關注。彈尾綱(Collembola)作為六足動物中的原始類群,也出現了部分類群體被鱗片。多數專家認同鱗片是剛毛演化而來的觀點。這些鱗片的形態高度多樣化(圖1),並在傳統分類中起著重要的作用。
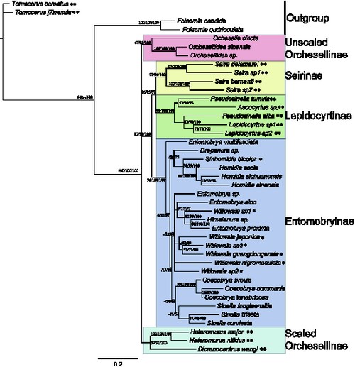
張峰博士在必威精装版app西汉姆联 朱朝東研究組(zhucd@ioz.ac.cn)的博士後研究工作期間,和國內外其他團隊成員合作,以彈尾綱中鱗片類群最為豐富的長角跳科(Entomobryidae)為例,利用分子係統學方法探索了鱗片的起源問題。團隊基於線粒體和核糖體基因的係統發育重建質疑了部分亞科的單係性,並建議在長角跳科屬階元以上的分類中要謹慎對待鱗片,同時也要避免使用個體發育中的一些次生特征進行分類(圖2)。進一步的祖先性狀重建結果顯示,鱗片在該科演化中至少獨立發生了5次,甚至在部分物種中鱗片再次退化為原始狀態的剛毛(圖3)。論文關於鱗片‒剛毛間的性狀轉換可逆的論點,挑戰了目前學界的傳統觀點。該文章近期已在 Molecular Phylogenetics and Evolution 在線發表(doi: 10.1016/j.ympev.2013.09.024)。
不同的分析方法和重建過程中使用樹的拓撲結構對祖先性狀重建結果有著重要的影響。早期也是最常用的重建方法是簡約法(Parsimony)的缺點是缺少統計概率支持。這點也是簡約法在各種進化分析中被批評最多的一點。似然法(Likelihood)和貝葉斯法(Bayes)常使用Mk模型計算。該模型是JC(Jukes-Cantor)的拓展。該模型不僅將4種特征性狀擴大為k種,而且將形態學數據中性狀的“缺失”也考慮進來。
係統發育樹的拓撲結構對祖先性狀重建也有很大影響,比如MP、ML、BI重建的樹通常情況下至少有細微差異的,內部節點性狀發生的概率計算上也會有所不同。因此,作者建議祖先性狀重建過程能考慮這些不確定性(uncertainty),如:基於MrBayes、BEAST等軟件產生的大量後驗分布樹(posterior distribution of trees)進行重建。圖3B即是考慮不確定性後,利用15000個後驗概率樹得到的結果,與圖3A單一的ML樹重建的鱗片演化過程有一定程度的差異。

圖1. 彈尾綱中部分鱗片類型,鱗片形狀、表麵突起物等都有很多變化。

圖2. 長角跳科的貝葉斯係統發育重建。體節和彈器同時具鱗片的種標記“**”,僅體節具鱗片的標記“*”

Figure 3. Ancestral characters state reconstructions of body scales in Entomobryidae. A, ACSR on a ML-tree with proportional likelihoods shown on each node; B, ACSR over 15,000 sampled trees on a bayesian consensus tree. Each node indicates character states with different colourations and the proportion of the state over all examined trees.

